AiLock 停服風暴!電子鎖售後怎麼選才安心?
近年來智慧家居市場快速發展,電子鎖成為許多家庭提升安全與便利性的首選。然而,品牌競爭激烈之下,並非所有品牌都能長期經營。2025年8月底,知名智慧鎖品牌 AiLock 正式公告結束營運,消息一出立刻引起市場震撼與消費者關注。
AiLock 倒閉最新消息與後續安排
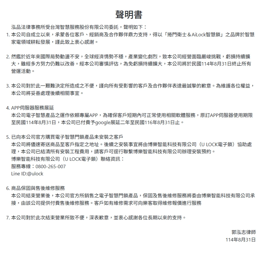
根據市場最新消息,AiLock 已於 2025 年 8 月底正式公告結束營運。
雖然官方聲明表示,其 雲端伺服器將暫時維持運作至民國 116 年(2027 年)8 月 31 日,但 原廠售後服務與維修體系已全面中止。
目前,AiLock 品牌的後續維修與檢測服務,將由 博樂智能科技有限公司 承接,並改採 付費制維修模式。
消費者若仍有維修、檢測或零件更換需求,可透過原購買通路聯繫博樂智能科技,取得報價與後續服務安排。
然而,這也代表 AiLock 用戶未來可能面臨幾項風險:
-
雲端服務維持時間有限,2027年後或將完全停止運作。
-
原廠保固已失效,未來維修需自費。
-
若伺服器終止服務,APP 遠端開鎖、臉部資料同步等功能可能無法使用。
許多消費者在得知消息後憂心忡忡,開始擔心:「我的 AiLock 鎖會不會哪天突然失聯?」「如果壞了還能修嗎?」、「剛買不久是不是就報廢了?」
這種「電子鎖孤兒化」現象,正逐漸成為市場關注的焦點。

PLUSONE 加一智聯:成為您最可靠的後盾
為了協助受到 AiLock 倒閉影響的用戶,台灣在地品牌 加一智聯 PLUSONE 特別推出「AiLock 用戶專屬汰舊換新方案」,讓原本陷入困境的家庭重新獲得安全與信任。
活動優惠內容:
凡原本安裝或使用 AiLock 智慧電子鎖 的消費者,即可享有以下福利:
-
最新款 Libra 全自動人臉辨識智能鎖 9 折優惠價
-
再加贈原價 $1280 元的原廠鋰電池乙顆
-
由 PLUSONE 原廠工程技師現場檢測與專業安裝服務
整體優惠下來,讓消費者可節省近 4000 元,同時獲得完整保固與穩定售後支援。
PLUSONE 團隊表示:「我們了解許多 AiLock 用戶的不安,因此特別推出專案協助,不僅提供升級優惠,更確保每一位用戶在未來都能安心使用,不必再擔心售後無門。」
Libra 智慧鎖 — 人臉辨識 + 雙向通話的旗艦代表
本次汰舊換新活動的主角,是 PLUSONE 最新旗艦款 Libra 全自動人臉辨識雙向通話智能鎖。
這款鎖結合 AI 深度學習技術與物聯網安全架構,全面升級使用體驗:
-
AI 精準人臉辨識系統:自動學習家人臉孔,即使在夜間或逆光環境也能快速辨識開鎖。
-
雙向語音通話功能:訪客按門鈴即可與手機即時通話,外出也能遠端應答。
-
雲端加密資料儲存:開鎖紀錄與臉部資料皆經 AES 雙層加密,安全無虞。
-
全自動上鎖機構:關門自動鎖門,省去忘鎖的煩惱。
-
高質感金屬機身設計:堅固耐用,同時提升家門整體質感。
Libra 不僅是功能升級,更是智慧生活的安全守門員。
ARIES IP68 防水電子鎖 — 戶外環境也能安心使用
除了 Libra 外,PLUSONE 另一款明星產品 ARIES 防水電子鎖,是目前市面上少數通過 IP68 等級防水防塵認證 的電子鎖。
適用於鐵門、鋁門、戶外門、透天厝或靠海潮濕環境,能長時間穩定運作。
ARIES 自 2024 年改版上市後,便以「全台唯一 IP68 防水等級電子鎖」的稱號深受好評。
PLUSONE 目前並無改款計畫,因現行版本已是防水性能最強、結構最穩定的代表機種。
為什麼選擇 PLUSONE 加一智聯?
-
台灣在地品牌,營運穩定無倒閉風險
PLUSONE 自創立以來深耕智慧門鎖市場,產品保固完善、售後支援穩定,讓消費者放心。 - 完善售後與客服支援
提供 0800 免付費專線 與官方 LINE(@plus-1),任何使用或維修問題都能即時回應。 -
產品線多樣、持續創新
從 ARIES 防水系列到 LIBRA 人臉辨識系列,皆針對台灣氣候與居家需求量身打造。
AiLock 用戶換新流程:三步就完成
-
加入官方 LINE
搜尋 @plus-1 或掃描 QR Code 聯繫客服。 -
提供門鎖照片
工程人員將協助確認門型、尺寸與安裝條件。 -
預約安裝時間
專業技師到府服務,現場拆除舊鎖、安裝新鎖。
整個流程透明、快速,當天即可完成汰換升級。
結語:別讓安全成為孤兒,選擇穩定品牌更重要
AiLock 倒閉事件提醒我們,挑選電子鎖時除了注重外觀與功能,更應看重品牌的穩定性與售後體系。
加一智聯 PLUSONE 以在地化經營、專業技術與完善售後服務,成為眾多家庭信賴的智慧門鎖品牌。
若您是 AiLock 用戶或正考慮升級家中門鎖,現在正是行動的最佳時機!
📞 立即來電:0800-000-223
💬 加入 LINE 官方帳號:@plus-1
讓 PLUSONE 成為您家門安全的長期守護者。

